Введение
Документ описывает процесс выпуска сертификатов открытых ключей пользователей PayControl и процесс формирования CMS-подписи.
С версии 5.2 PayControl может выпускать сертификаты для пользователей с помощью OpenSSL, с версии 6.9 — имеет интеграцию c КриптоПро УЦ 2.0 (исполнение 15, 16).
Описание параметров конфигурации коннекторов к УЦ доступно в статье по ссылке https://repo.paycontrol.org/wiki/index.php/PayControl_PKI.
Выпуск сертификата
Ниже описан процесс от создания пользователя PayControl и выпуск сертификата.
Предварительные условия
- PCS должен быть настроен на работу с УЦ.
Создание пользователя и выпуск сертификата
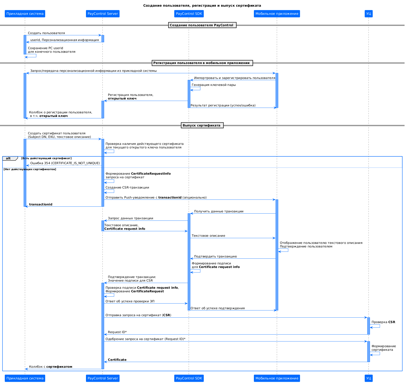
Ниже представлена UML-диаграмма отображающая процессы обычного создания и регистрации пользователя, и процесс выпуска сертификата в УЦ.
Создание пользователя и регистрация ключа выполняются в любом режиме работы PC, даже без выпуска сертификата.

Примечания к диаграмме
- * — Только для КриптоПро УЦ: при выпуске сертификата фактически отправляется 2 запроса: запрос на выпуск сертификата, а затем подтверждение выпуска.
- Вызов эндпоинта создания сертификата: PCS проверяет, был ли ранее выпущен сертификат для этого открытого ключа пользователя. Если уже есть действующий сертификат, процесс выпуска прекращается с ошибкой 354 (CERTIFICATE_IS_NOT_UNIQUE), см. раздел Errors в PC API Reference.
- Повторный выпуск сертификата открытого ключа: PC позволяет создать повторный запрос на выпуск сертификата открытого ключа, если сертификат ранее уже выпускался, но в настоящее время нет действующих сертификатов. Однако, в зависимости от политик УЦ, в нём может быть запрещена повторная выдача сертификатов открытого ключа.
- Certificate request info — содержательная часть запроса на сертификат в соответствии со стандартом PKCS#10, но без электронной подписи. Формируется на стороне PCS.
- Certificate request (CSR) — готовый (содержащий ЭП) запрос на сертификат в соответствии со стандартом PKCS#10.
Формирование ЭП в формате CMS
PC позволяет формировать откреплённую (detached) CMS-подпись — это CMS/PKCS#7 контейнер SignedData, в котором подписываемые данные не вкладываются внутрь контейнера, а подпись вычисляется по внешнему содержимому (обычно по его байтам или хэшу).
Ниже показан процесс формирования подписи и последующей проверки.

Примечания к диаграмме
- Перед отправкой запроса на создание CMS транзакции, рекомендуется проверить, что статус сертификата валидный (не отозван). Если сертификат отозван, то статус сертификата меняется на сервере PC на
CERT_REVOKED. - Для выработки подписи в формате CMS — должен быть явно указан тип создаваемой транзакции "CMS".
- Проверка наличия зарегистрированного ключа: при создании CMS-транзакции сервер сначала проверяет, зарегистрирован ли открытый ключ пользователя. Если нет, процесс завершается с ошибкой 276 (PUBKEY_IS_EMPTY).
- Проверка наличия действующего сертификата: затем сервер проверяет по своей базе, есть ли у пользователя действующий сертификат (статус
CERT_ISSUED). Если корректного действующего сертификата нет, процесс создания CMS-транзакции прекращается с соответствующей ошибкой (например, нет сертификата, или он отозван, и т.д.). - Authenticated attributes — данные, для которых вычисляется ЭП, в соответствии со стандартом PKCS#7. Формируется на стороне сервера PC.